Warning:
JavaScript is turned OFF. None of the links on this page will work until it is reactivated.
If you need help turning JavaScript On, click here.
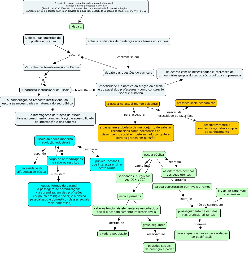
Este Mapa Conceitual tem informações relacionadas a: Currículo - da uniformidade a contextuàlização_Roldão, escola pública ganha lugar sociedades burguesas (sec. XIX e XX), escola pública reproduz os diferentes destinos dos seus utentes, escola primáris destina-se a toda a população, escola primáris ???? graus seguintes, prosseguimento de estudos: vias profissionalizantes criam-se para enquadrar novas necessidades de qualificação, Escola da época moderna (revolução industrial) destina-se público: pessoas que interessa ensinar desta forma, debate das questões do currículo decorre Vertentes de transformação da Escola, os diferentes destinos dos seus utentes através da sua estruturação por níveis e ramos, Vertentes de transformação da Escola como A natureza institucional da Escola, Escola da época moderna (revolução industrial) responde necessidade de alfabetização básica