Warning:
JavaScript is turned OFF. None of the links on this page will work until it is reactivated.
If you need help turning JavaScript On, click here.
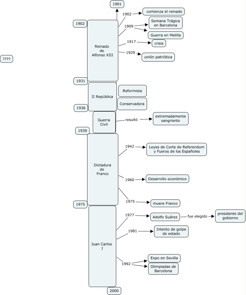
Este mapa conceptual tiene información relacionada a: 06.Lucía Baturone Martínez.España en el siglo XX, Juan Carlos I 1992 Olimpiadas de Barcelona, Dictadura de Franco 1975 muere Franco, Juan Carlos I 1977 Adolfo Suárez, Reinado de Alfonso XIII 1909 Guerra en Melilla, Reinado de Alfonso XIII 1902 comienza el reinado, Reinado de Alfonso XIII 1909 Semana Trágica en Barcelona, Juan Carlos I 1992 Expo en Sevilla, Guerra Civil resultó extremadamente sangriento, Juan Carlos I 1981 Intento de golpe de estado, Reinado de Alfonso XIII 1917 crisis