Warning:
JavaScript is turned OFF. None of the links on this page will work until it is reactivated.
If you need help turning JavaScript On, click here.
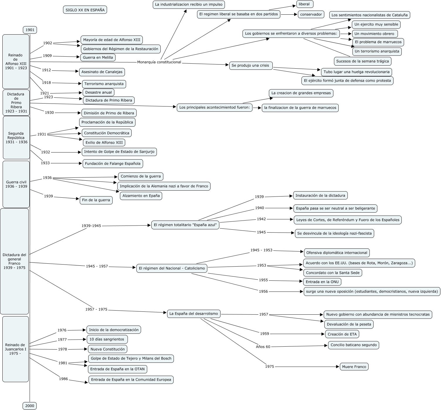
Este mapa conceptual tiene información relacionada a: 06.Daniel Coca Aragón.España s.XX, Reinado de Alfonso XIII 1901 - 1923 1909 Guerra en Melilla, Segunda República 1931 - 1936 1931 Exilio de Alfonso XIII, Guerra civil 1936 - 1939 1939 Fin de la guerra, La España del desarrolismo 1975 Muere Franco, Los gobiernos se enfrentaron a diversos problemas: Un movimiento obrero, Segunda República 1931 - 1936 1932 Intento de Golpe de Estado de Sanjurjo, Reinado de Alfonso XIII 1901 - 1923 Monarquía constitucional Los gobiernos se enfrentaron a diversos problemas:, La España del desarrolismo 1959 Creación de ETA, Reinado de Alfonso XIII 1901 - 1923 Monarquía constitucional Se produjo una crisis, Dictadura del general Franco 1939 - 1975 1957 - 1975 La España del desarrolismo, Reinado de Alfonso XIII 1901 - 1923 Monarquía constitucional El regimen liberal se basaba en dos partidos, 1901 2000, Dictadura de Primo Ribera 1923 - 1931 1930 Dimisión de Primo de Ribera, El régimen del Nacional - Catolicismo 1956 surge una nueva oposición (estudiantes, democristianos, nueva izquierda), Reinado de Alfonso XIII 1901 - 1923 1902 Mayoría de edad de Alfonso XIII, Reinado de Juancarlos I 1975 - 1977 10 días sangrientos, Reinado de Alfonso XIII 1901 - 1923 1918 Terrorismo anarquista, El regimen liberal se basaba en dos partidos liberal, La España del desarrolismo Años 60 Concilio baticano segundo, Reinado de Alfonso XIII 1901 - 1923 1921 Desastre anual