Warning:
JavaScript is turned OFF. None of the links on this page will work until it is reactivated.
If you need help turning JavaScript On, click here.
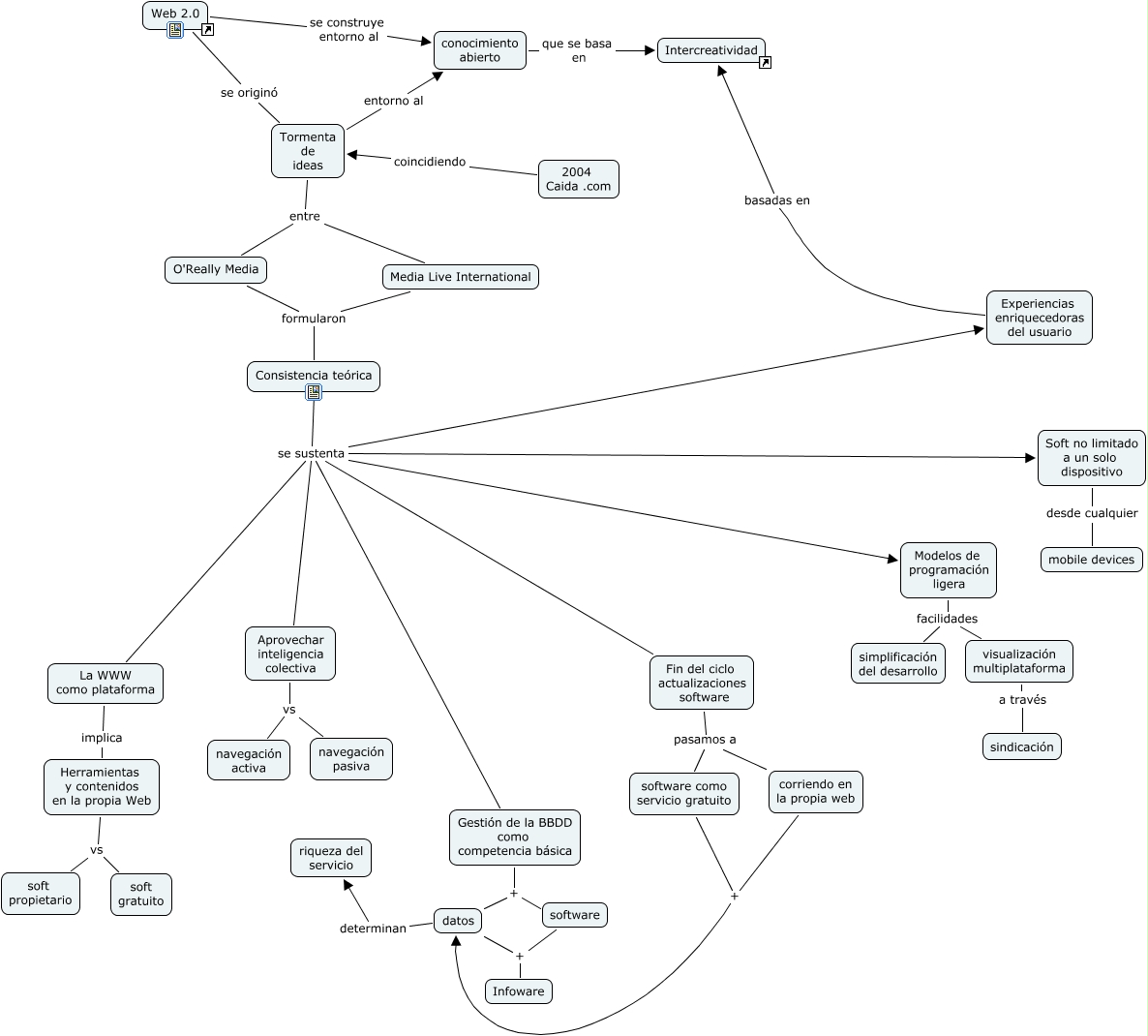
Este mapa conceptual tiene información relacionada a: Web 20, Herramientas y contenidos en la propia Web vs soft propietario, Fin del ciclo actualizaciones software pasamos a software como servicio gratuito, Herramientas y contenidos en la propia Web vs soft gratuito, O'Really Media formularon Consistencia teórica, Consistencia teórica se sustenta Experiencias enriquecedoras del usuario, Modelos de programación ligera facilidades simplificación del desarrollo, corriendo en la propia web + datos, software como servicio gratuito + datos, software + Infoware, Gestión de la BBDD como competencia básica + datos