Warning:
JavaScript is turned OFF. None of the links on this page will work until it is reactivated.
If you need help turning JavaScript On, click here.
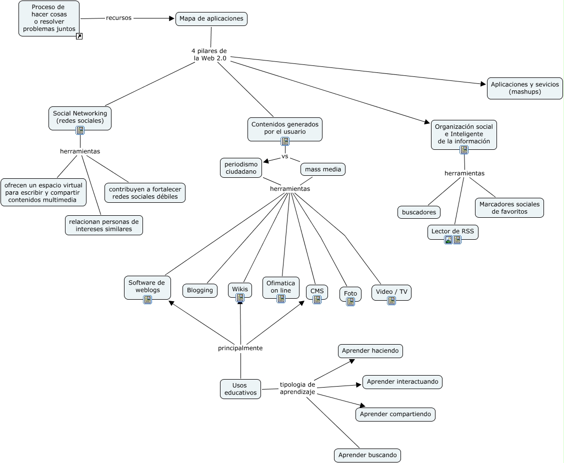
Este mapa conceptual tiene información relacionada a: mapa, Social Networking (redes sociales) herramientas ofrecen un espacio virtual para escribir y compartir contenidos multimedia, mass media herramientas Blogging, Social Networking (redes sociales) herramientas contribuyen a fortalecer redes sociales débiles, periodismo ciudadano herramientas Ofimatica on line, Mapa de aplicaciones 4 pilares de la Web 2.0 Social Networking (redes sociales), periodismo ciudadano herramientas Blogging, Organización social e Inteligente de la información herramientas Lector de RSS, Usos educativos tipologia de aprendizaje Aprender interactuando, Usos educativos principalmente Software de weblogs, Mapa de aplicaciones 4 pilares de la Web 2.0 Organización social e Inteligente de la información