Warning:
JavaScript is turned OFF. None of the links on this page will work until it is reactivated.
If you need help turning JavaScript On, click here.
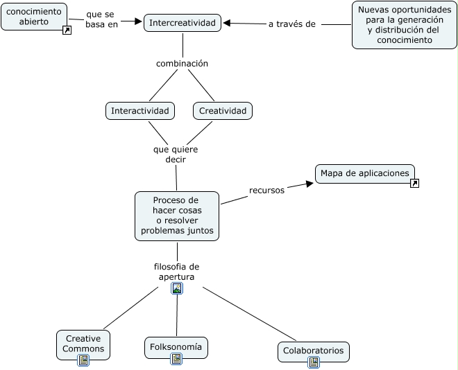
Este mapa conceptual tiene información relacionada a: Intercreatividad, conocimiento abierto que se basa en Intercreatividad, Creatividad que quiere decir Proceso de hacer cosas o resolver problemas juntos, Nuevas oportunidades para la generación y distribución del conocimiento a través de Intercreatividad, Proceso de hacer cosas o resolver problemas juntos filosofia de apertura Folksonomía, Interactividad que quiere decir Proceso de hacer cosas o resolver problemas juntos, Proceso de hacer cosas o resolver problemas juntos recursos Mapa de aplicaciones, Intercreatividad combinación Interactividad, Intercreatividad combinación Creatividad, Proceso de hacer cosas o resolver problemas juntos filosofia de apertura Creative Commons, Proceso de hacer cosas o resolver problemas juntos filosofia de apertura Colaboratorios