Warning:
JavaScript is turned OFF. None of the links on this page will work until it is reactivated.
If you need help turning JavaScript On, click here.
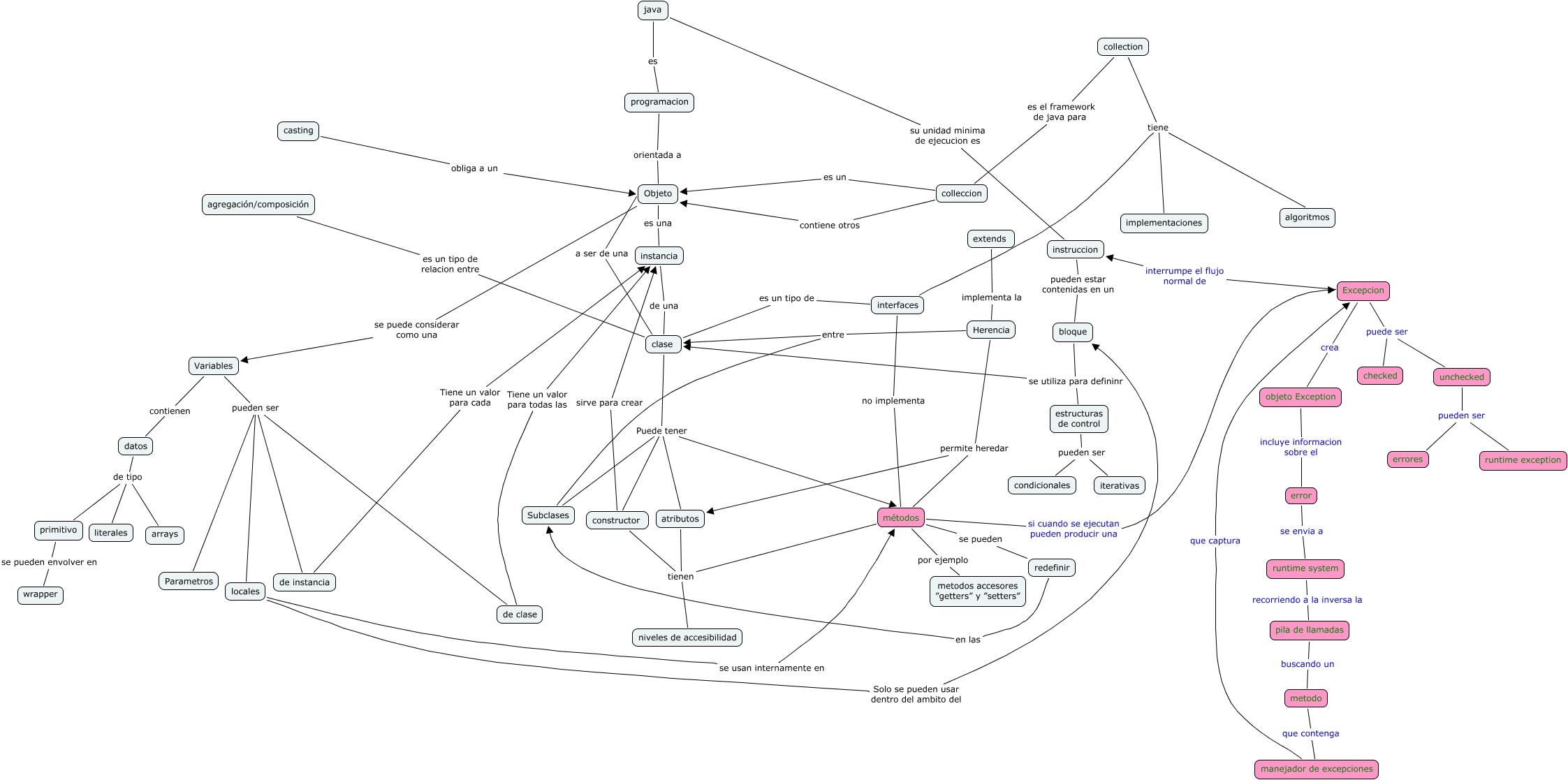
Este mapa conceptual tiene información relacionada a: Conceptos de java, Objeto se puede considerar como una Variables, colleccion es un Objeto, primitivo se pueden envolver en wrapper, programacion orientada a Objeto, métodos tienen niveles de accesibilidad, Herencia permite heredar métodos, Excepcion interrumpe el flujo normal de instruccion, estructuras de control pueden ser iterativas, manejador de excepciones que captura Excepcion, instancia de una clase