Warning:
JavaScript is turned OFF. None of the links on this page will work until it is reactivated.
If you need help turning JavaScript On, click here.
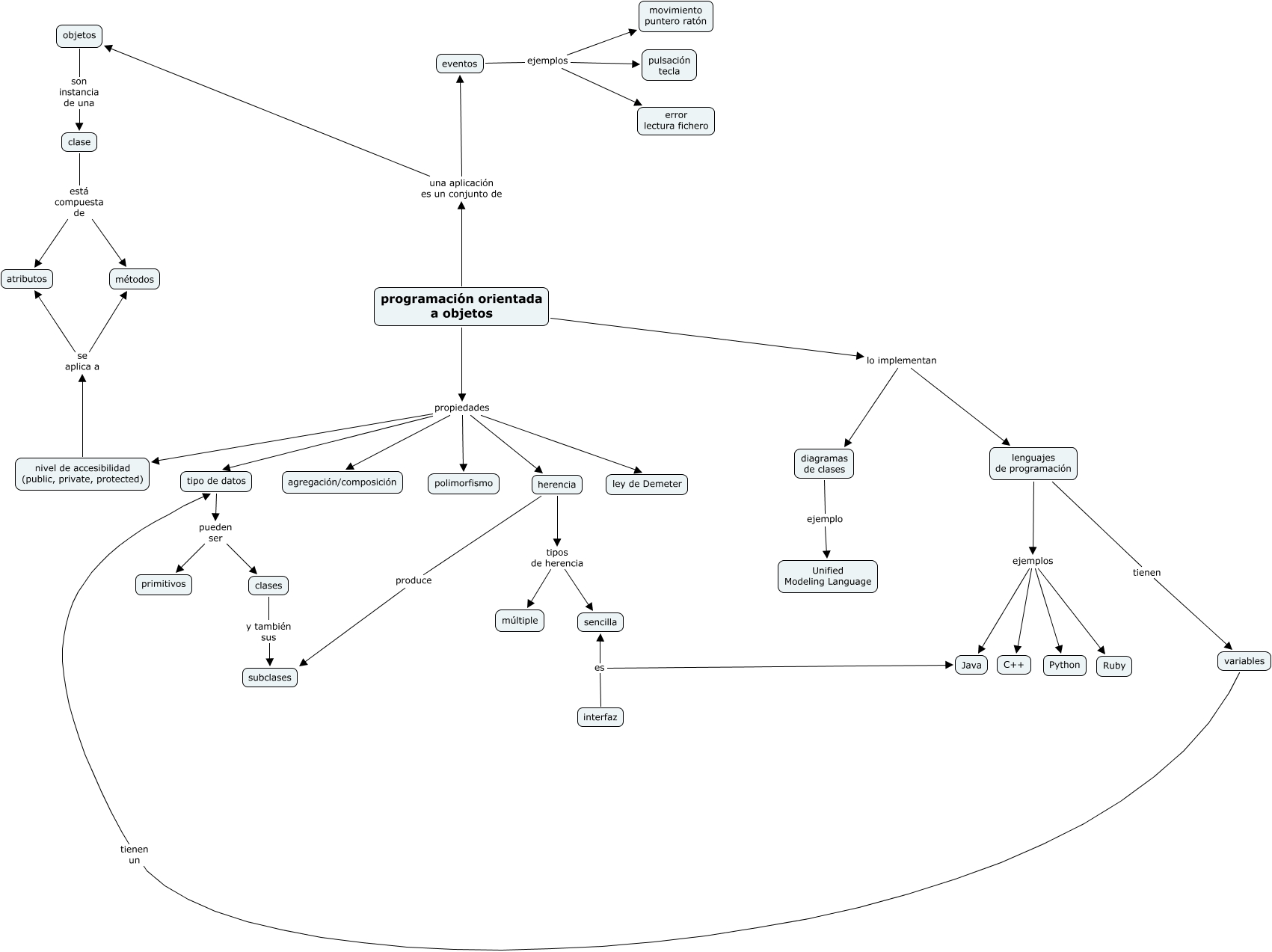
Este mapa conceptual tiene información relacionada a: programación-orientada-a-objetos, programación orientada a objetos lo implementan lenguajes de programación, programación orientada a objetos propiedades tipo de datos, herencia produce subclases, nivel de accesibilidad (public, private, protected) se aplica a atributos, programación orientada a objetos propiedades nivel de accesibilidad (public, private, protected), programación orientada a objetos propiedades polimorfismo, eventos ejemplos movimiento puntero ratón, programación orientada a objetos propiedades ley de Demeter, variables tienen un tipo de datos, interfaz es sencilla