Warning:
JavaScript is turned OFF. None of the links on this page will work until it is reactivated.
If you need help turning JavaScript On, click here.
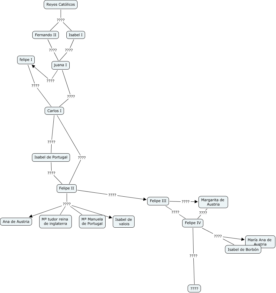
Este mapa conceptual tiene información relacionada a: 06.Daniel Coca Aragón.Reyes catalicos, Felipe IV ???? Isabel de Borbón, Felipe IV ???? ????, Felipe II ???? Ana de Austria, Felipe IV ???? María Ana de Austria, juana I ???? felipe I, Felipe III ???? Felipe IV, Carlos I ???? Isabel de Portugal, Fernando II ???? juana I, Felipe II ???? Mª Manuela de Portugal, Margarita de Austria ???? Felipe IV