Warning:
JavaScript is turned OFF. None of the links on this page will work until it is reactivated.
If you need help turning JavaScript On, click here.
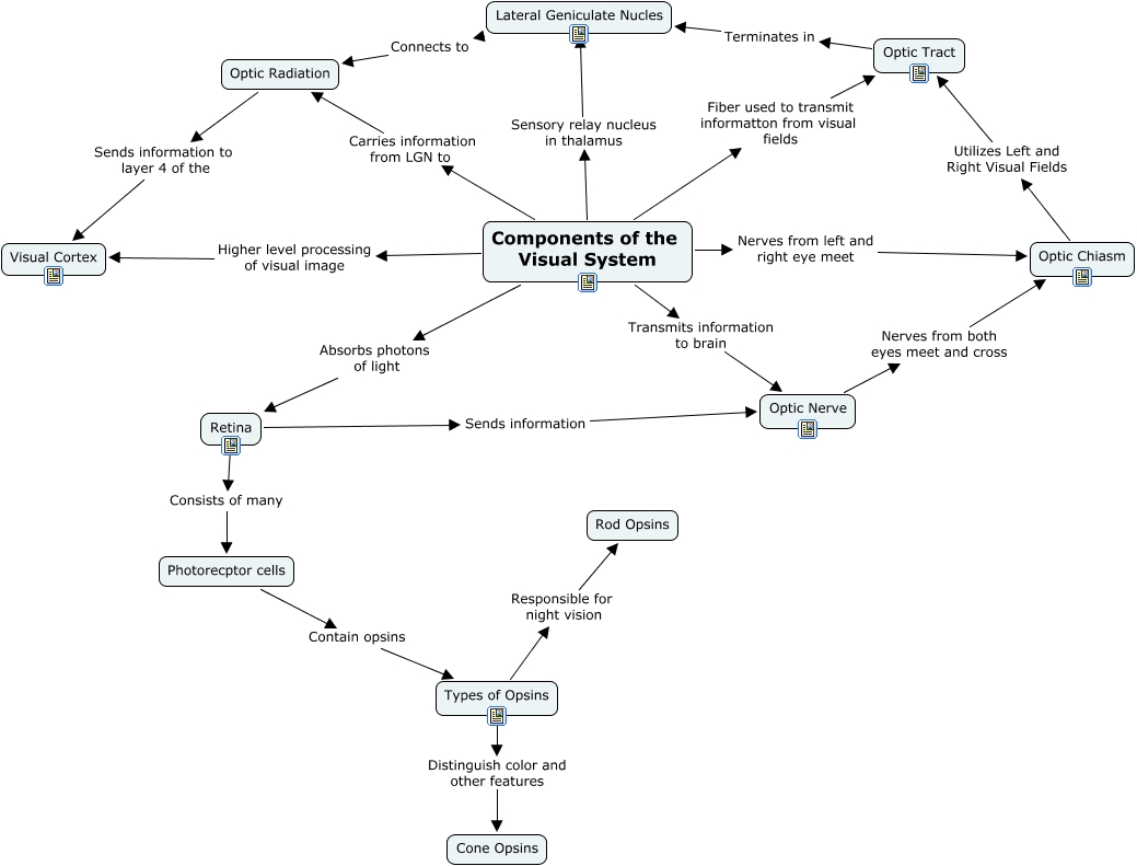
This Concept Map has information related to: Visual System, Optic Tract Terminates in Lateral Geniculate Nucles, Types of Opsins Responsible for night vision Rod Opsins, Components of the Visual System Sensory relay nucleus in thalamus Lateral Geniculate Nucles, Types of Opsins Distinguish color and other features Cone Opsins, Optic Chiasm Utilizes Left and Right Visual Fields Optic Tract, Components of the Visual System Fiber used to transmit informatton from visual fields Optic Tract, Components of the Visual System Nerves from left and right eye meet Optic Chiasm, Optic Nerve Nerves from both eyes meet and cross Optic Chiasm, Retina Sends information Optic Nerve, Components of the Visual System Carries information from LGN to Optic Radiation