WARNING:
JavaScript is turned OFF. None of the links on this concept map will
work until it is reactivated.
If you need help turning JavaScript On, click here.
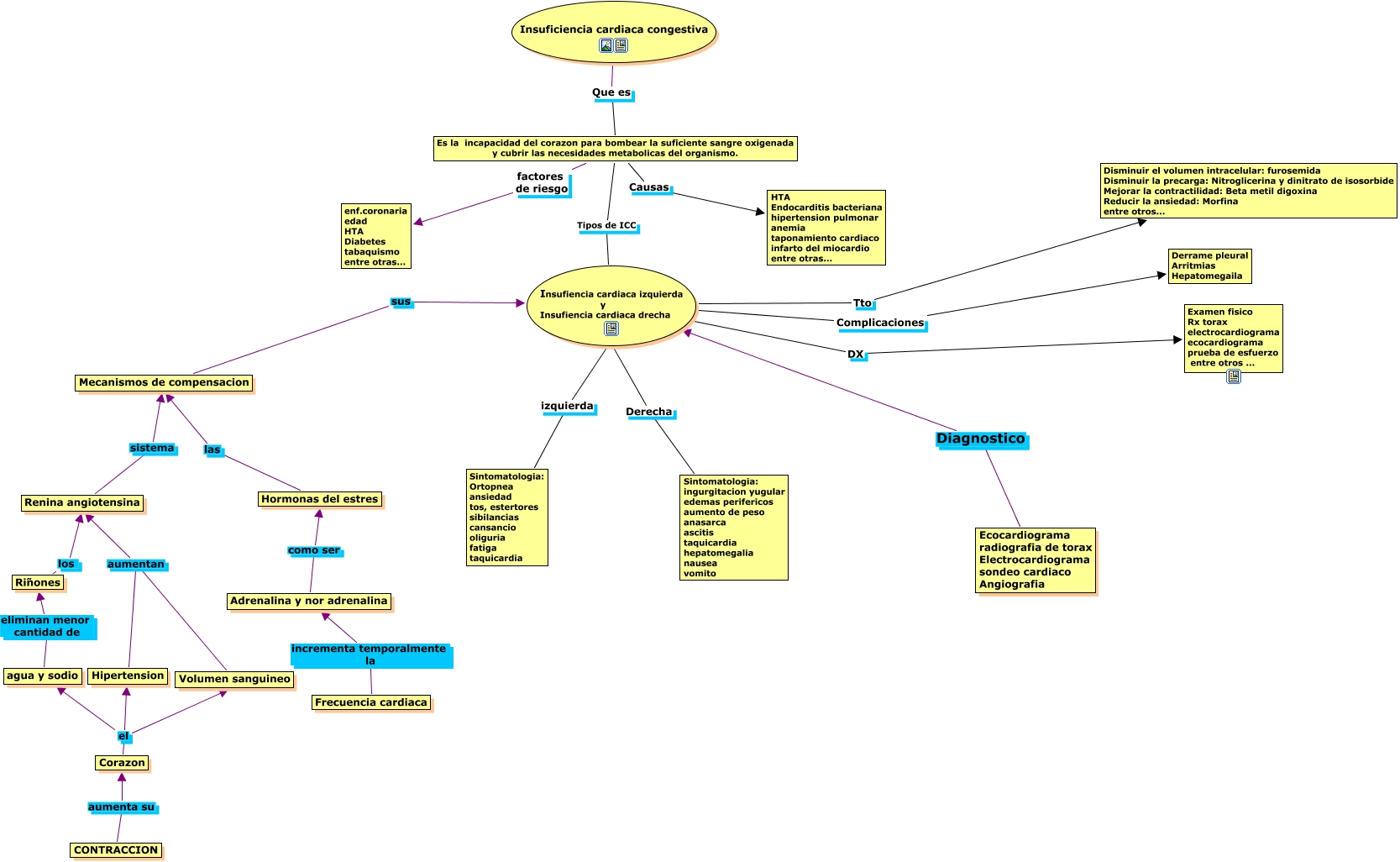
Este Cmap, tiene información relacionada con: icc, Insuficiencia cardiaca congestiva Que es Es la incapacidad del corazon para bombear la suficiente sangre oxigenada y cubrir las necesidades metabolicas del organismo., Adrenalina y nor adrenalina como ser Hormonas del estres, Volumen sanguineo aumentan Renina angiotensina, Es la incapacidad del corazon para bombear la suficiente sangre oxigenada y cubrir las necesidades metabolicas del organismo. factores de riesgo enf.coronaria edad HTA Diabetes tabaquismo entre otras..., Es la incapacidad del corazon para bombear la suficiente sangre oxigenada y cubrir las necesidades metabolicas del organismo. Causas HTA Endocarditis bacteriana hipertension pulmonar anemia taponamiento cardiaco infarto del miocardio entre otras..., Insufiencia cardiaca izquierda y Insufiencia cardiaca drecha Complicaciones Derrame pleural Arritmias Hepatomegaila, Es la incapacidad del corazon para bombear la suficiente sangre oxigenada y cubrir las necesidades metabolicas del organismo. Tipos de ICC Insufiencia cardiaca izquierda y Insufiencia cardiaca drecha, Corazon el Volumen sanguineo, Mecanismos de compensacion sus Insufiencia cardiaca izquierda y Insufiencia cardiaca drecha, Riñones los Renina angiotensina, agua y sodio eliminan menor cantidad de Riñones, Hormonas del estres las Mecanismos de compensacion, Hipertension aumentan Renina angiotensina, Ecocardiograma radiografia de torax Electrocardiograma sondeo cardiaco Angiografia Diagnostico Insufiencia cardiaca izquierda y Insufiencia cardiaca drecha, Frecuencia cardiaca incrementa temporalmente la Adrenalina y nor adrenalina, Insufiencia cardiaca izquierda y Insufiencia cardiaca drecha izquierda Sintomatologia: Ortopnea ansiedad tos, estertores sibilancias cansancio oliguria fatiga taquicardia, CONTRACCION aumenta su Corazon, Insufiencia cardiaca izquierda y Insufiencia cardiaca drecha Derecha Sintomatologia: ingurgitacion yugular edemas perifericos aumento de peso anasarca ascitis taquicardia hepatomegalia nausea vomito, Insufiencia cardiaca izquierda y Insufiencia cardiaca drecha Tto Disminuir el volumen intracelular: furosemida Disminuir la precarga: Nitroglicerina y dinitrato de isosorbide Mejorar la contractilidad: Beta metil digoxina Reducir la ansiedad: Morfina entre otros..., Renina angiotensina sistema Mecanismos de compensacion