Warning:
JavaScript is turned OFF. None of the links on this page will work until it is reactivated.
If you need help turning JavaScript On, click here.
The Concept Map you are trying to access has information related to:
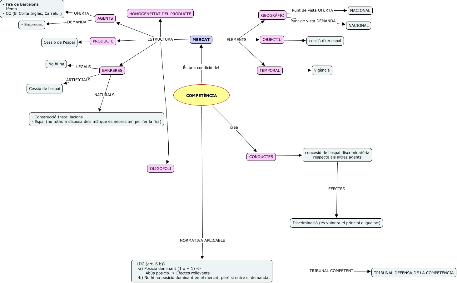
FIRA DE BARCELONA, - LDC (art. 6 b)) ·a) Posició dominant (1 o + 1) -> Abús posició -> Efectes rellevants ·b) No hi ha posició dominant en el mercat, però si entre el demandat TRIBUNAL COMPETENT TRIBUNAL DEFENSA DE LA COMPETÈNCIA, MERCAT ESTRUCTURA OLIGOPOLI, MERCAT ELEMENTS OBJECTIU, concesió de l'espai discriminatòria respecte als altres agents EFECTES Discriminació (es vulnera el principi d'igualtat), BARRERES LEGALS No hi ha, COMPETÈNCIA És una condició del MERCAT, MERCAT ESTRUCTURA HOMOGENEÏTAT DEL PRODUCTE, TEMPORAL ???? vigència, COMPETÈNCIA NORMATIVA APLICABLE - LDC (art. 6 b)) ·a) Posició dominant (1 o + 1) -> Abús posició -> Efectes rellevants ·b) No hi ha posició dominant en el mercat, però si entre el demandat, AGENTS OFERTA - Fira de Barcelona - Ifema - CC (El Corte Inglés, Carrefur)