Warning:
JavaScript is turned OFF. None of the links on this page will work until it is reactivated.
If you need help turning JavaScript On, click here.
The Concept Map you are trying to access has information related to:
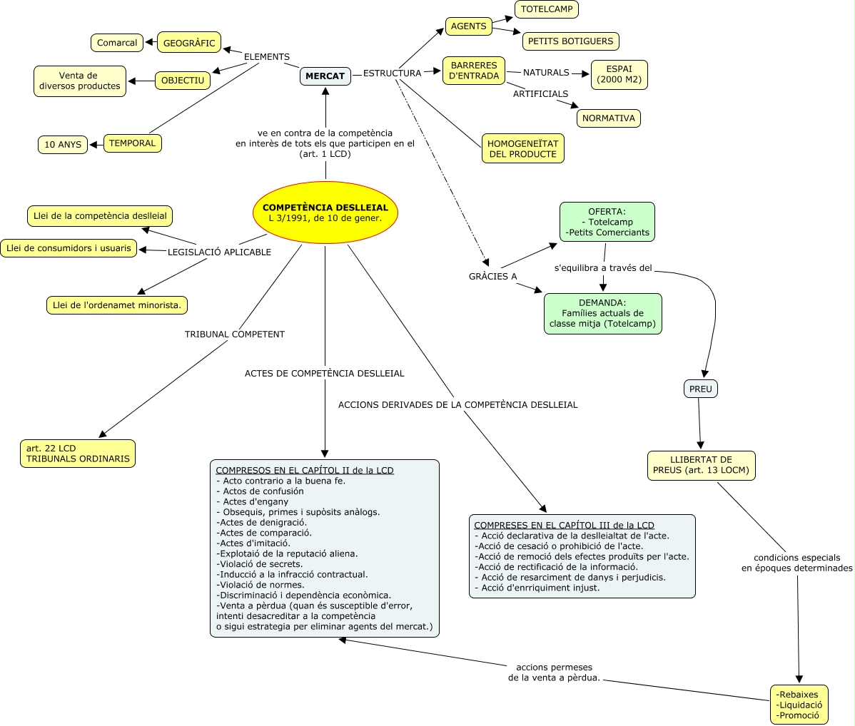
TOTELCAMP, MERCAT ELEMENTS GEOGRÀFIC, MERCAT ESTRUCTURA GRÀCIES A, GRÀCIES A ???? OFERTA: - Totelcamp -Petits Comerciants, COMPETÈNCIA DESLLEIAL L 3/1991, de 10 de gener. ACTES DE COMPETÈNCIA DESLLEIAL COMPRESOS EN EL CAPÍTOL II de la LCD - Acto contrario a la buena fe. - Actos de confusión - Actes d'engany - Obsequis, primes i supòsits anàlogs. -Actes de denigració. -Actes de comparació. -Actes d'imitació. -Explotaió de la reputació aliena. -Violació de secrets. -Inducció a la infracció contractual. -Violació de normes. -Discriminació i dependència econòmica. -Venta a pèrdua (quan és susceptible d'error, intenti desacreditar a la competència o sigui estrategia per eliminar agents del mercat.), COMPETÈNCIA DESLLEIAL L 3/1991, de 10 de gener. LEGISLACIÓ APLICABLE Llei de l'ordenamet minorista., AGENTS ???? TOTELCAMP, PREU ???? LLIBERTAT DE PREUS (art. 13 LOCM), BARRERES D'ENTRADA NATURALS ESPAI (2000 M2), MERCAT ELEMENTS OBJECTIU, GRÀCIES A ???? DEMANDA: Famílies actuals de classe mitja (Totelcamp)