Warning:
JavaScript is turned OFF. None of the links on this page will work until it is reactivated.
If you need help turning JavaScript On, click here.
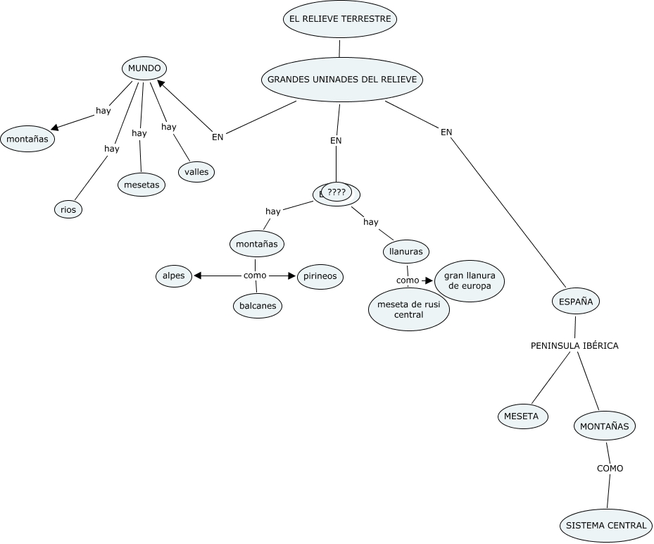
Este mapa conceptual tiene información relacionada a: EMILIO, MUNDO hay rios, GRANDES UNINADES DEL RELIEVE EN ESPAÑA, ESPAÑA PENINSULA IBÉRICA MESETA, MONTAÑAS COMO SISTEMA CENTRAL, MUNDO hay montañas, EUROPA hay montañas, MUNDO hay mesetas, montañas como pirineos, montañas como alpes, GRANDES UNINADES DEL RELIEVE EN EUROPA