Warning:
JavaScript is turned OFF. None of the links on this page will work until it is reactivated.
If you need help turning JavaScript On, click here.
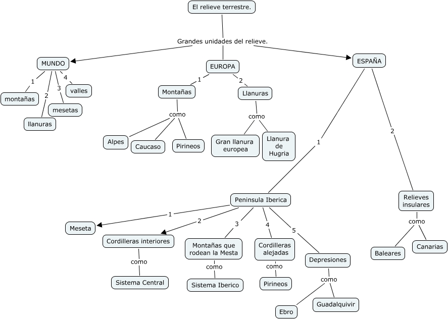
Este mapa conceptual tiene información relacionada a: ANTONIO DONCEL-MORIANO 3 A, El relieve terrestre. Grandes unidades del relieve. ESPAÑA, Llanuras como Gran llanura europea, MUNDO 1 montañas, Depresiones como Guadalquivir, Llanuras como Llanura de Hugria, Relieves insulares como Canarias, Peninsula Iberica 4 Cordilleras alejadas, Peninsula Iberica 3 Montañas que rodean la Mesta, El relieve terrestre. Grandes unidades del relieve. EUROPA, Cordilleras interiores como Sistema Central