Warning:
JavaScript is turned OFF. None of the links on this page will work until it is reactivated.
If you need help turning JavaScript On, click here.
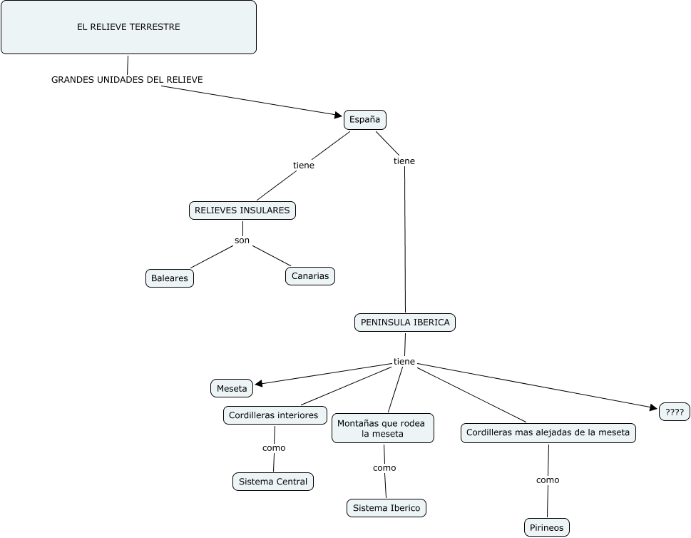
Este mapa conceptual tiene información relacionada a: Esteban Sanchez Verdugo 3A, Cordilleras interiores como Sistema Central, PENINSULA IBERICA tiene Cordilleras mas alejadas de la meseta, Cordilleras mas alejadas de la meseta como Pirineos, PENINSULA IBERICA tiene Montañas que rodea la meseta, España tiene PENINSULA IBERICA, España tiene RELIEVES INSULARES, PENINSULA IBERICA tiene Cordilleras interiores, PENINSULA IBERICA tiene ????, PENINSULA IBERICA tiene Meseta, RELIEVES INSULARES son Baleares