Warning:
JavaScript is turned OFF. None of the links on this page will work until it is reactivated.
If you need help turning JavaScript On, click here.
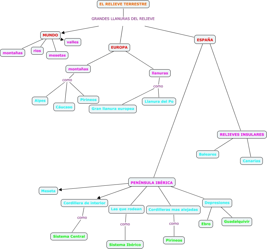
Este mapa conceptual tiene información relacionada a: Gloria Mª Castellano Marin 3ºA, llanuras como Gran llanura europea, RELIEVES INSULARES ???? Canarias, MUNDO ???? montañas, montañas como Cáucaso, Cordilleras mas alejadas ???? PENÍNSULA IBÉRICA, MUNDO ???? valles, PENÍNSULA IBÉRICA ???? Las que rodean, PENÍNSULA IBÉRICA ???? Depresiones, montañas ???? EUROPA, Cordilleras mas alejadas como Pirineos