Warning:
JavaScript is turned OFF. None of the links on this page will work until it is reactivated.
If you need help turning JavaScript On, click here.
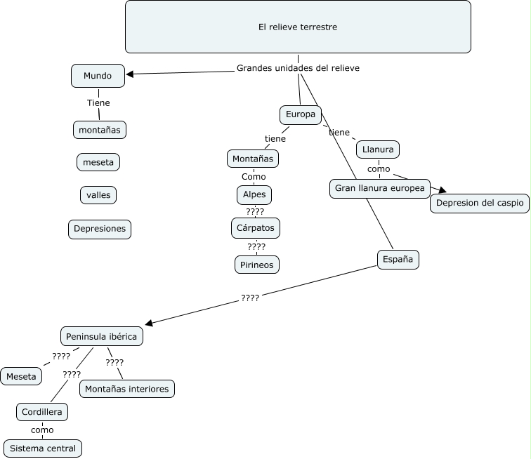
Este mapa conceptual tiene información relacionada a: anabel gallardo 3A, Mundo Tiene montañas, Peninsula ibérica ???? Montañas interiores, Llanura como Gran llanura europea, Peninsula ibérica ???? Meseta, Montañas Como Alpes, Cordillera como Sistema central, Europa tiene Llanura, El relieve terrestre Grandes unidades del relieve Mundo, Alpes ???? Cárpatos, Europa tiene Montañas