Warning:
JavaScript is turned OFF. None of the links on this page will work until it is reactivated.
If you need help turning JavaScript On, click here.
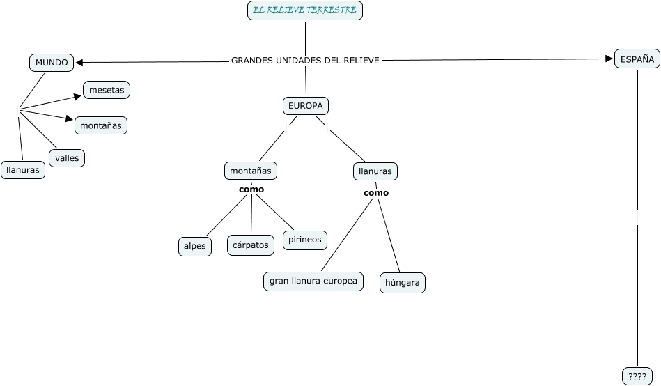
Este mapa conceptual tiene información relacionada a: manolo raboso quevEdo 3A, MUNDO montañas, ESPAÑA ????, EL RELIEVE TERRESTRE GRANDES UNIDADES DEL RELIEVE ESPAÑA, EUROPA llanuras, MUNDO llanuras, montañas como cárpatos, llanuras como gran llanura europea, EL RELIEVE TERRESTRE GRANDES UNIDADES DEL RELIEVE EUROPA, MUNDO valles, EL RELIEVE TERRESTRE GRANDES UNIDADES DEL RELIEVE MUNDO