Warning:
JavaScript is turned OFF. None of the links on this page will work until it is reactivated.
If you need help turning JavaScript On, click here.
The Concept Map you are trying to access has information related to:
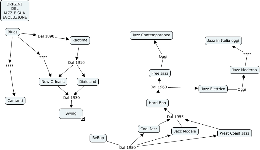
Cronologia del Jazz, Blues ???? Cantanti, Hard Bop Dal 1960 Jazz Elettrico, Ragtime Dal 1910 Dixieland, BeBop Dal 1950 West Coast Jazz, New Orleans Dal 1930 Swing, Jazz Moderno ???? Jazz in Italia oggi, Blues Dal 1890 Ragtime, BeBop Dal 1950 Jazz Modale, Free Jazz Oggi Jazz Contemporaneo, Blues ???? New Orleans