Warning:
JavaScript is turned OFF. None of the links on this page will work until it is reactivated.
If you need help turning JavaScript On, click here.
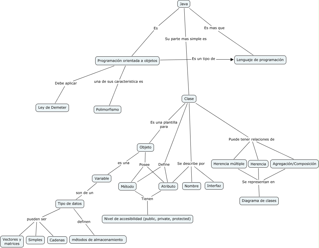
Este mapa conceptual tiene información relacionada a: Programación orientada a objetos, Variable son de un Tipo de datos, Tipo de datos pueden ser Cadenas, Objeto es una Variable, Tipo de datos pueden ser Vectores y matrices, Clase Es una plantilla para Objeto, Clase Puede tener relaciones de Agregación/Composición, Tipo de datos pueden ser Simples, Agregación/Composición Se representan en Diagrama de clases, Programación orientada a objetos Debe aplicar Ley de Demeter, Objeto Posee Método