Warning:
JavaScript is turned OFF. None of the links on this page will work until it is reactivated.
If you need help turning JavaScript On, click here.
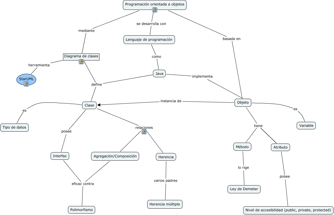
Este mapa conceptual tiene información relacionada a: Programación orientada a objetos, Interfaz eficaz contra Polimorfismo, Clase posee Interfaz, Objeto tiene Atributo, Programación orientada a objetos basada en Objeto, Objeto es Variable, Lenguaje de programación como Java, Método lo rige Ley de Demeter, Java implementa Objeto, Java define Clase, Programación orientada a objetos mediante Diagrama de clases