Warning:
JavaScript is turned OFF. None of the links on this page will work until it is reactivated.
If you need help turning JavaScript On, click here.
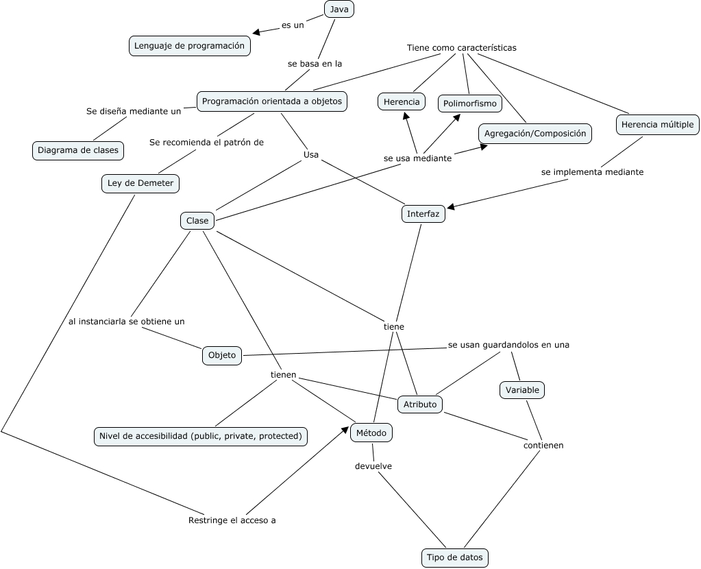
Este mapa conceptual tiene información relacionada a: Programación orientada a objetos, Programación orientada a objetos Tiene como características Herencia múltiple, Java es un Lenguaje de programación, Clase tienen Nivel de accesibilidad (public, private, protected), Ley de Demeter Restringe el acceso a Método, Programación orientada a objetos Tiene como características Agregación/Composición, Objeto se usan guardandolos en una Variable, Clase se usa mediante Agregación/Composición, Herencia múltiple se implementa mediante Interfaz, Clase al instanciarla se obtiene un Objeto, Atributo se usan guardandolos en una Variable