Warning:
JavaScript is turned OFF. None of the links on this page will work until it is reactivated.
If you need help turning JavaScript On, click here.
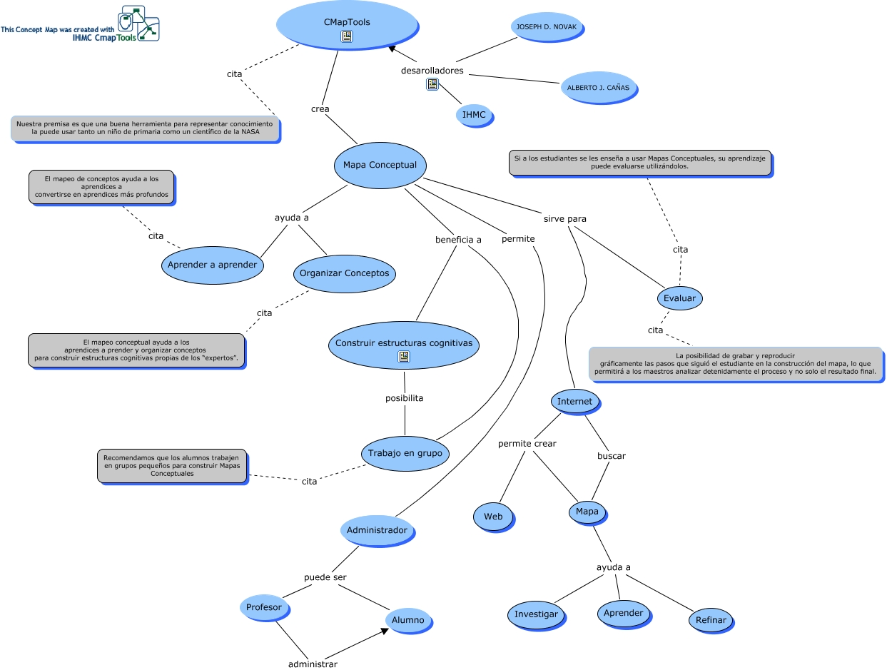
Este mapa conceptual tiene información relacionada a: mapas conceptuales, Mapa Conceptual permite Administrador, El mapeo de conceptos ayuda a los aprendices a convertirse en aprendices más profundos cita Aprender a aprender, Alumno puede ser Profesor, Mapa ayuda a Aprender, Mapa Conceptual sirve para Evaluar, Internet permite crear Web, Mapa Conceptual ayuda a Organizar Conceptos, Evaluar cita La posibilidad de grabar y reproducir gráficamente las pasos que siguió el estudiante en la construcción del mapa, lo que permitirá a los maestros analizar detenidamente el proceso y no solo el resultado final., Mapa Conceptual sirve para Internet, Organizar Conceptos cita El mapeo conceptual ayuda a los aprendices a prender y organizar conceptos para construir estructuras cognitivas propias de los “expertos�?.