Warning:
JavaScript is turned OFF. None of the links on this page will work until it is reactivated.
If you need help turning JavaScript On, click here.
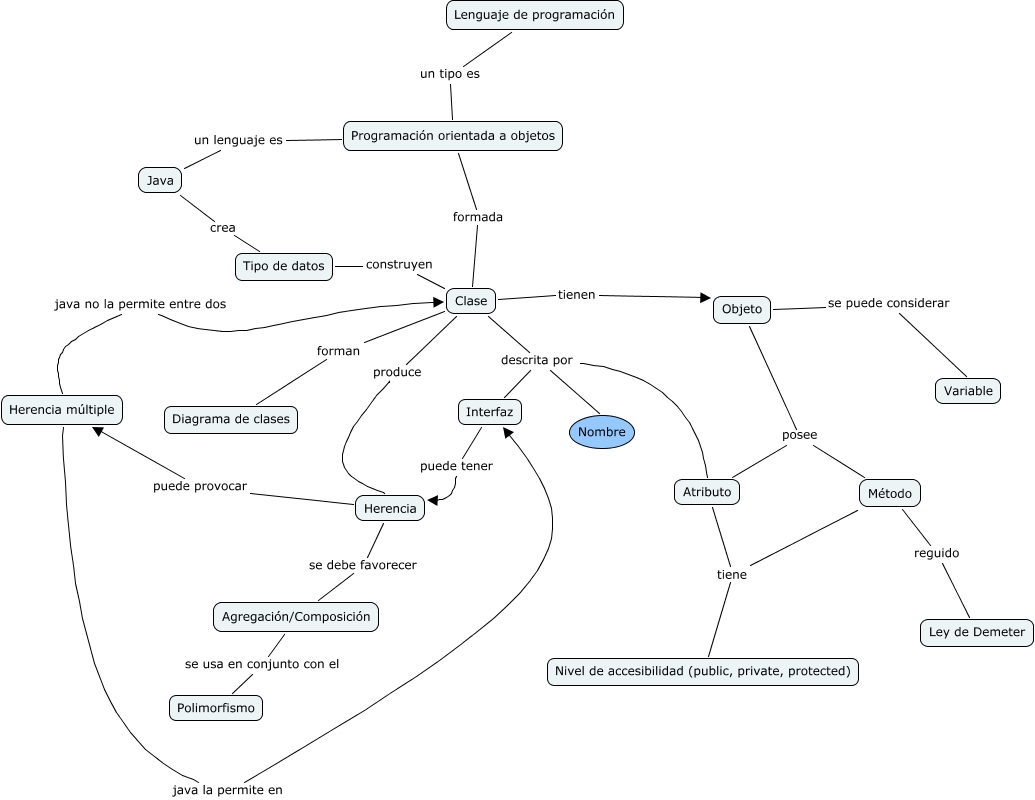
Este mapa conceptual tiene información relacionada a: Programación orientada a objetos, Objeto se puede considerar Variable, Interfaz puede tener Herencia, Herencia puede provocar Herencia múltiple, Agregación/Composición se usa en conjunto con el Polimorfismo, Clase produce Herencia, Atributo tiene Nivel de accesibilidad (public, private, protected), Método tiene Nivel de accesibilidad (public, private, protected), Método reguido Ley de Demeter, Tipo de datos construyen Clase, Clase descrita por Atributo