Warning:
JavaScript is turned OFF. None of the links on this page will work until it is reactivated.
If you need help turning JavaScript On, click here.
The Concept Map you are trying to access has information related to:
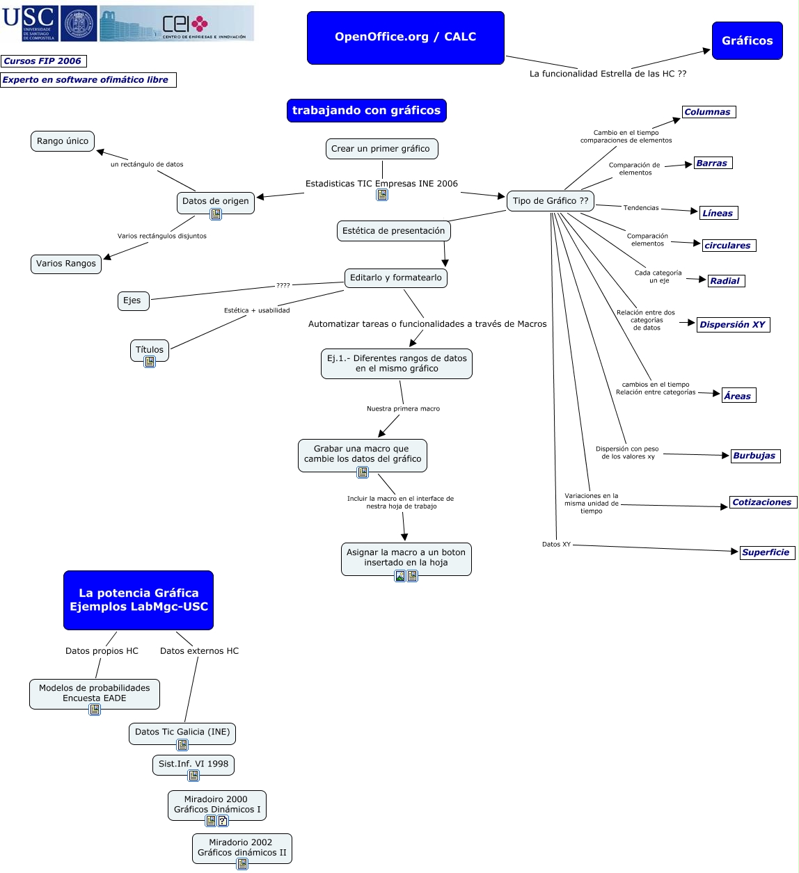
OpenOffice.org Calc Graph I, Datos de origen Varios rectángulos disjuntos Varios Rangos, Ej.1.- Diferentes rangos de datos en el mismo gráfico Nuestra primera macro Grabar una macro que cambie los datos del gráfico, La potencia Gráfica Ejemplos LabMgc-USC Datos externos HC Datos Tic Galicia (INE), La potencia Gráfica Ejemplos LabMgc-USC Datos propios HC Modelos de probabilidades Encuesta EADE, Tipo de Gráfico ?? cambios en el tiempo Relación entre categorías Áreas, Crear un primer gráfico Estadisticas TIC Empresas INE 2006 Datos de origen, Tipo de Gráfico ?? Variaciones en la misma unidad de tiempo Cotizaciones, Tipo de Gráfico ?? Datos XY Superficie, Crear un primer gráfico Estadisticas TIC Empresas INE 2006 Tipo de Gráfico ??, Tipo de Gráfico ?? Cambio en el tiempo comparaciones de elementos Columnas