Warning:
JavaScript is turned OFF. None of the links on this page will work until it is reactivated.
If you need help turning JavaScript On, click here.
The Concept Map you are trying to access has information related to:
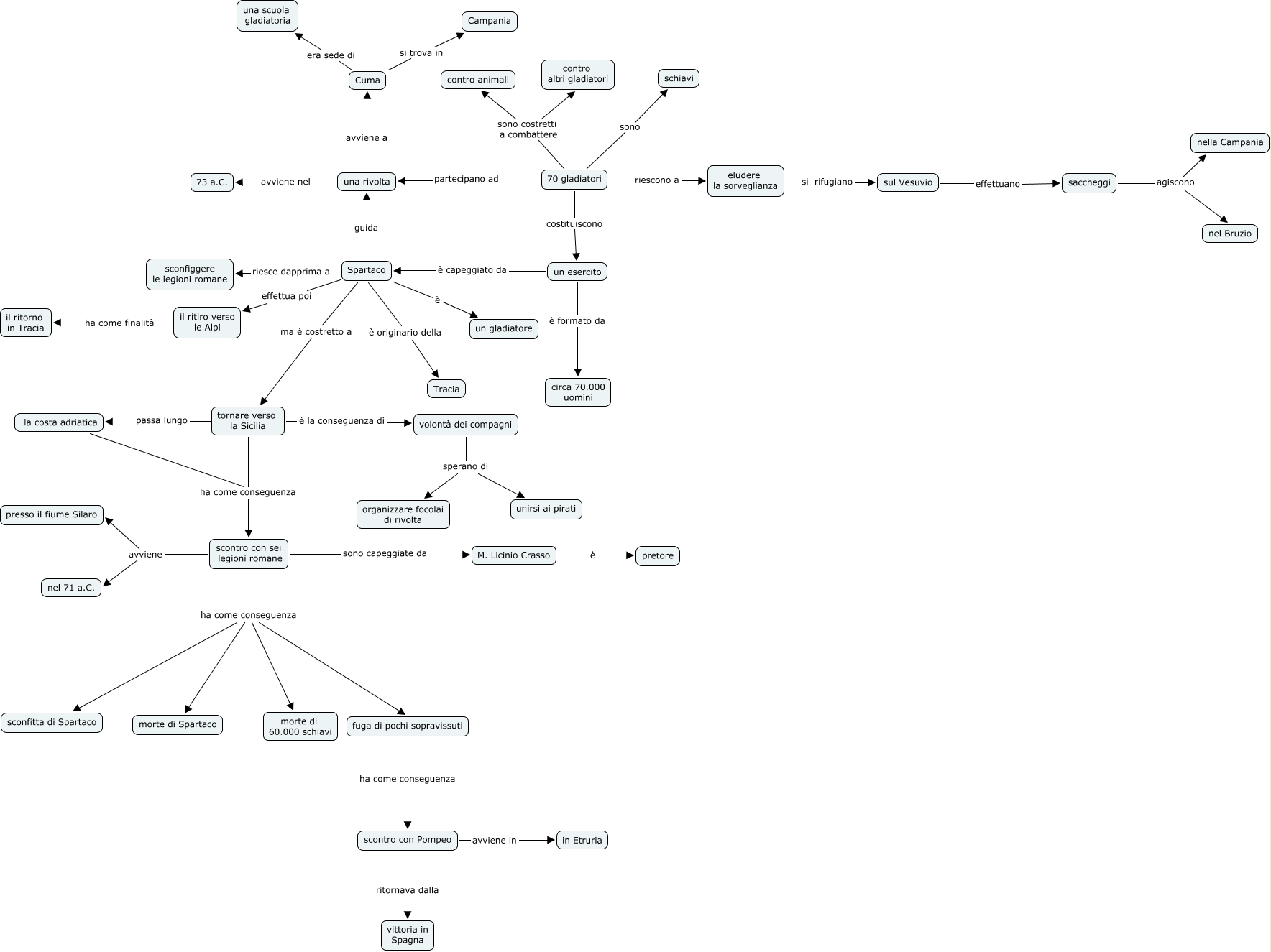
Spartaco, Spartaco è un gladiatore, Spartaco è originario della Tracia, volontà dei compagni sperano di unirsi ai pirati, scontro con sei legioni romane ha come conseguenza morte di Spartaco, un esercito è formato da circa 70.000 uomini, scontro con Pompeo ritornava dalla vittoria in Spagna, tornare verso la Sicilia ha come conseguenza scontro con sei legioni romane, eludere la sorveglianza si rifugiano sul Vesuvio, 70 gladiatori riescono a eludere la sorveglianza, un esercito è capeggiato da Spartaco