WARNING:
JavaScript is turned OFF. None of the links on this concept map will
work until it is reactivated.
If you need help turning JavaScript On, click here.
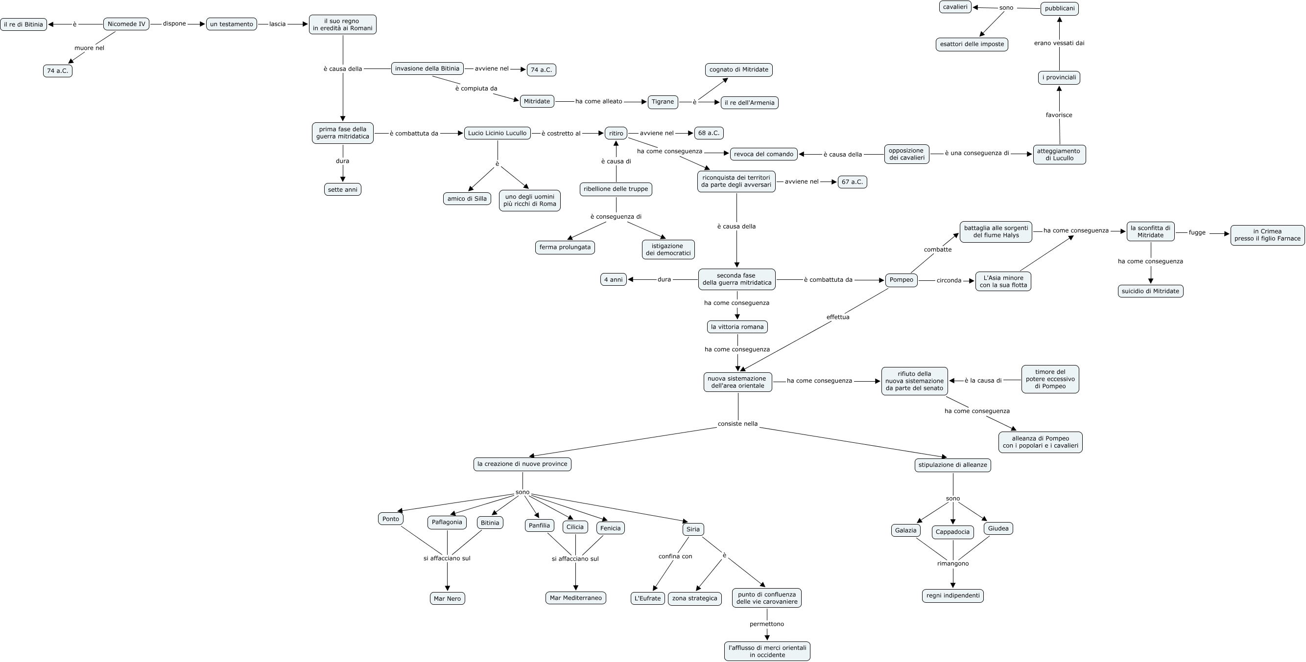
Questa Cmap, creata con IHMC CmapTools, contiene informazioni relative a: Guerra mitridatica, Siria è punto di confluenza delle vie carovaniere, seconda fase della guerra mitridatica dura 4 anni, Pompeo circonda L'Asia minore con la sua flotta, la creazione di nuove province sono Bitinia, Paflagonia si affacciano sul Mar Nero, la sconfitta di Mitridate ha come conseguenza suicidio di Mitridate, pubblicani sono cavalieri, stipulazione di alleanze sono Galazia, battaglia alle sorgenti del fiume Halys ha come conseguenza la sconfitta di Mitridate, prima fase della guerra mitridatica dura sette anni, Fenicia si affacciano sul Mar Mediterraneo, ritiro ha come conseguenza riconquista dei territori da parte degli avversari, nuova sistemazione dell'area orientale consiste nella stipulazione di alleanze, atteggiamento di Lucullo favorisce i provinciali, Tigrane è cognato di Mitridate, opposizione dei cavalieri è causa della revoca del comando, prima fase della guerra mitridatica è combattuta da Lucio Licinio Lucullo, punto di confluenza delle vie carovaniere permettono l'afflusso di merci orientali in occidente, Lucio Licinio Lucullo è uno degli uomini più ricchi di Roma, Bitinia si affacciano sul Mar Nero