Warning:
JavaScript is turned OFF. None of the links on this page will work until it is reactivated.
If you need help turning JavaScript On, click here.
The Concept Map you are trying to access has information related to:
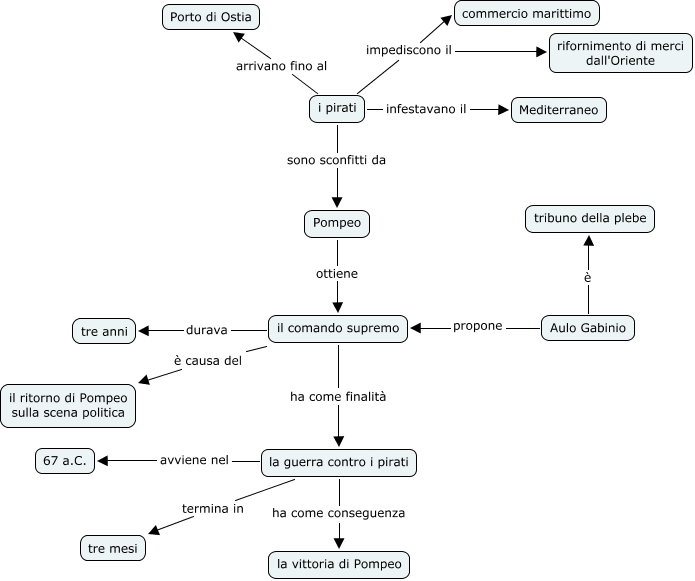
Guerra contro i pirati, il comando supremo durava tre anni, il comando supremo ha come finalità la guerra contro i pirati, i pirati impediscono il rifornimento di merci dall'Oriente, la guerra contro i pirati ha come conseguenza la vittoria di Pompeo, il comando supremo è causa del il ritorno di Pompeo sulla scena politica, la guerra contro i pirati avviene nel 67 a.C., i pirati infestavano il Mediterraneo, i pirati sono sconfitti da Pompeo, Pompeo ottiene il comando supremo, la guerra contro i pirati termina in tre mesi