Warning:
JavaScript is turned OFF. None of the links on this page will work until it is reactivated.
If you need help turning JavaScript On, click here.
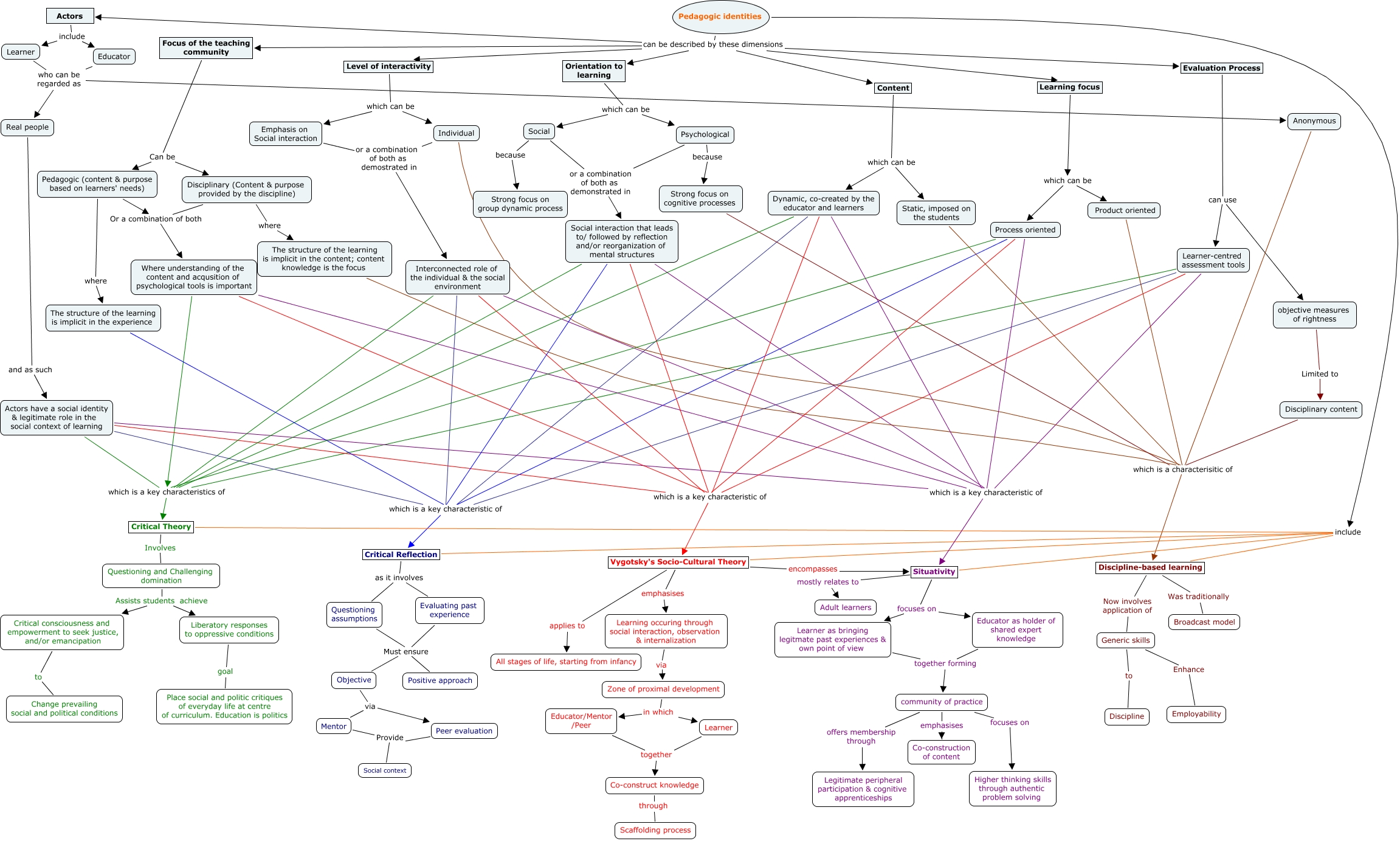
This Concept Map has information related to: Tarragon CMap, Content which can be Static, imposed on the students, Learner-centred assessment tools which is a key characteristic of Situativity, Questioning assumptions Must ensure Objective, Individual which is a characterisitic of Discipline-based learning, Pedagogic identities can be described by these dimensions Orientation to learning, Product oriented which is a characterisitic of Discipline-based learning, Pedagogic identities include Vygotsky's Socio-Cultural Theory, Social interaction that leads to/ followed by reflection and/or reorganization of mental structures which is a key characteristic of Vygotsky's Socio-Cultural Theory, Educator who can be regarded as Anonymous, Learning occuring through social interaction, observation & internalization via Zone of proximal development