Warning:
JavaScript is turned OFF. None of the links on this page will work until it is reactivated.
If you need help turning JavaScript On, click here.
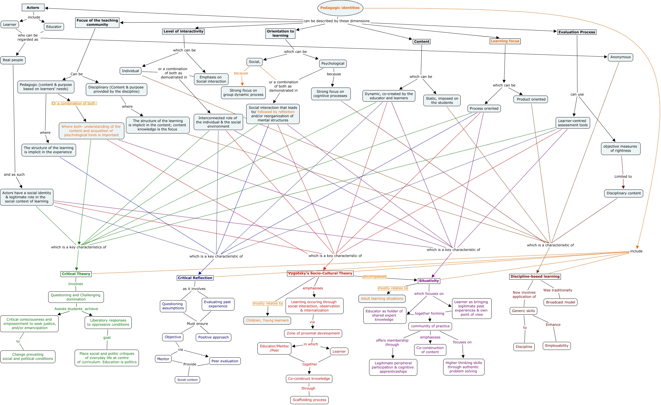
This Concept Map has information related to: Suggestions to Lisa's Final Map In Orange with Milind's updates saved by jeannie, Content which can be Static, imposed on the students, Questioning assumptions Must ensure Objective, Learner-centred assessment tools which is a key characteristic of Situativity, Individual which is a characterisitic of Discipline-based learning, Pedagogic identities can be described by these dimensions Orientation to learning, Pedagogic identities include Vygotsky's Socio-Cultural Theory, Product oriented which is a characterisitic of Discipline-based learning, Educator who can be regarded as Anonymous, Social interaction that leads to/ followed by reflection and/or reorganization of mental structures which is a key characteristic of Vygotsky's Socio-Cultural Theory, Interconnected role of the individual & the social environment which is a key characteristics of Critical Theory