Warning:
JavaScript is turned OFF. None of the links on this page will work until it is reactivated.
If you need help turning JavaScript On, click here.
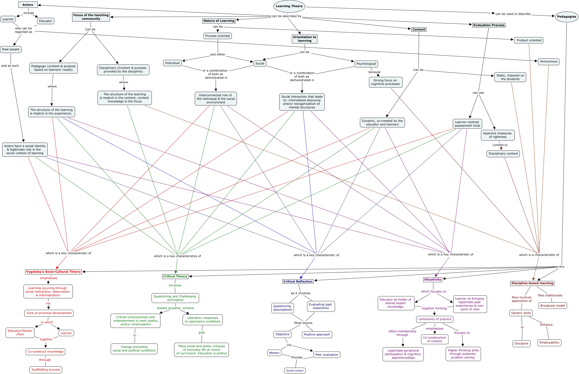
This Concept Map has information related to: Milind_Cmap_Final_LisaUpdates, Content Can be Static, imposed on the students, Learner-centred assessment tools which is a key characteristic of Situativity, Questioning assumptions Must ensure Objective, Learning Theory can be described by Orientation to learning, Product oriented which is a characterisitic of Discipline-based learning, Social interaction that leads to: internalized discourse and/or reorganizatiion of mental structures which is a key characteristic of Vygotsky's Socio-Cultural Theory, The structure of the learning is implicit in the experience; which is a key characteristics of Critical Theory, Educator who can be regarded as Anonymous, Learning occuring through social interaction, observation & internalization via Zone of proximal development, Interconnected role of the individual & the social environment which is a key characteristics of Critical Theory