Warning:
JavaScript is turned OFF. None of the links on this page will work until it is reactivated.
If you need help turning JavaScript On, click here.
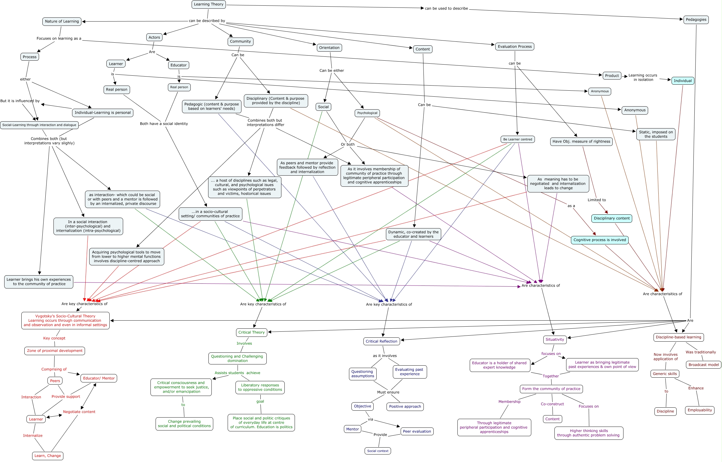
This Concept Map has information related to: Milind Cmap Final (Change made to DBL), Individual-Learning is personal Combines both (but interpretations vary slighly) Learner brings his own experiences to the community of practice, Questioning and Challenging domination Assists students achieve Critical consciousness and empowerment to seek justice, and/or emancipation, Dynamic, co-created by the educator and learners Are characteristics of Situativity, Psychological Are characterisitics of Discipline-based learning, Individual-Learning is personal Combines both (but interpretations vary slighly) In a social interaction (inter-psychological) and internalization (intra-psychological), Questioning assumptions Must ensure Objective, Form the community of practice Focuses on Higher thinking skills through authentic problem solving, Real person Both have a social identity ...in a socio-cultural setting/ communities of practice, Situativity focuses on Learner as bringing legitimate past experiences & own point of view, Community Can be Disciplinary (Content & purpose provided by the discipline)