Warning:
JavaScript is turned OFF. None of the links on this page will work until it is reactivated.
If you need help turning JavaScript On, click here.
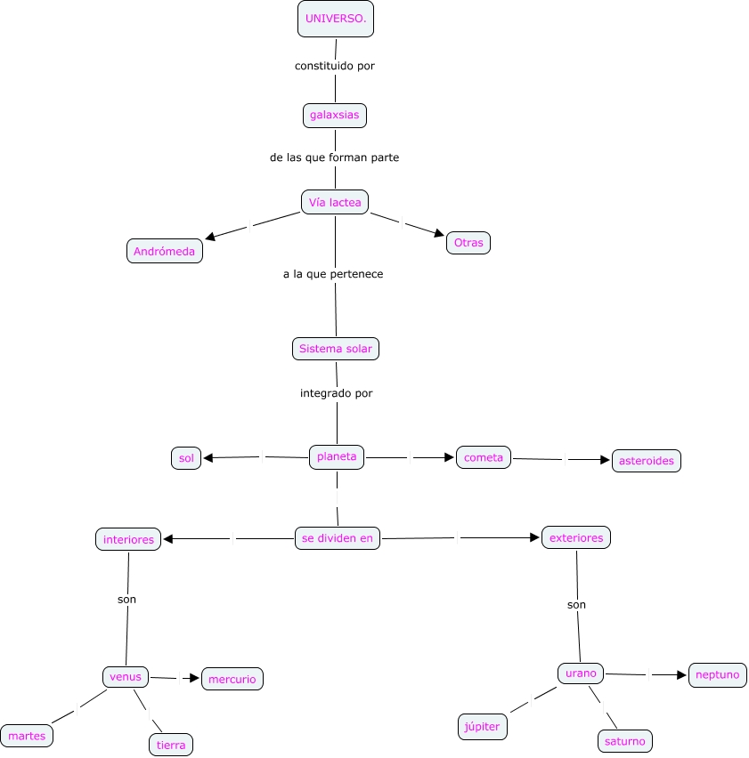
Este mapa conceptual tiene información relacionada a: ud1 gloria cuevas soto, se dividen en interiores, Sistema solar integrado por planeta, urano júpiter, venus mercurio, venus tierra, planeta sol, venus martes, Vía lactea Otras, cometa asteroides, Vía lactea a la que pertenece Sistema solar