Warning:
JavaScript is turned OFF. None of the links on this page will work until it is reactivated.
If you need help turning JavaScript On, click here.
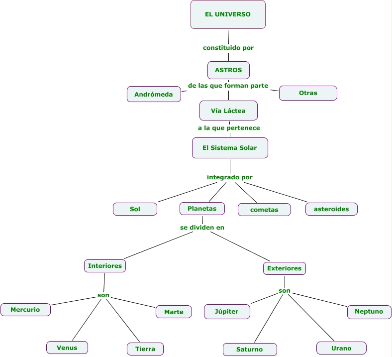
Este mapa conceptual tiene información relacionada a: ud1soniaortega, ASTROS de las que forman parte Vía Láctea, Interiores son Venus, El Sistema Solar integrado por cometas, El Sistema Solar integrado por Planetas, EL UNIVERSO constituido por ASTROS, Exteriores son Saturno, Interiores son Mercurio, Exteriores son Júpiter, ASTROS de las que forman parte Andrómeda, El Sistema Solar integrado por Sol