Warning:
JavaScript is turned OFF. None of the links on this page will work until it is reactivated.
If you need help turning JavaScript On, click here.
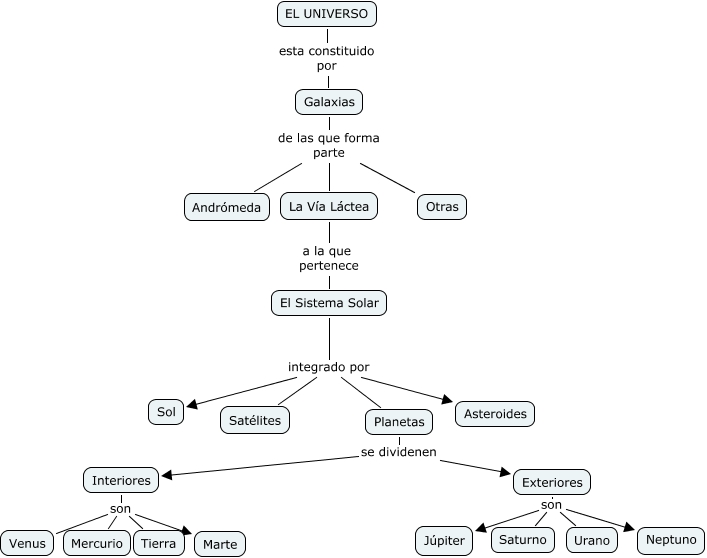
Este mapa conceptual tiene información relacionada a: UD 1 Lorenzo Ortiz Aneiros, Galaxias de las que forma parte Otras, El Sistema Solar integrado por Asteroides, Interiores son Tierra, Galaxias de las que forma parte Andrómeda, El Sistema Solar integrado por Planetas, Exteriores son Urano, Planetas se dividenen Exteriores, Interiores son Marte, Exteriores son Neptuno, Exteriores son Júpiter