Warning:
JavaScript is turned OFF. None of the links on this page will work until it is reactivated.
If you need help turning JavaScript On, click here.
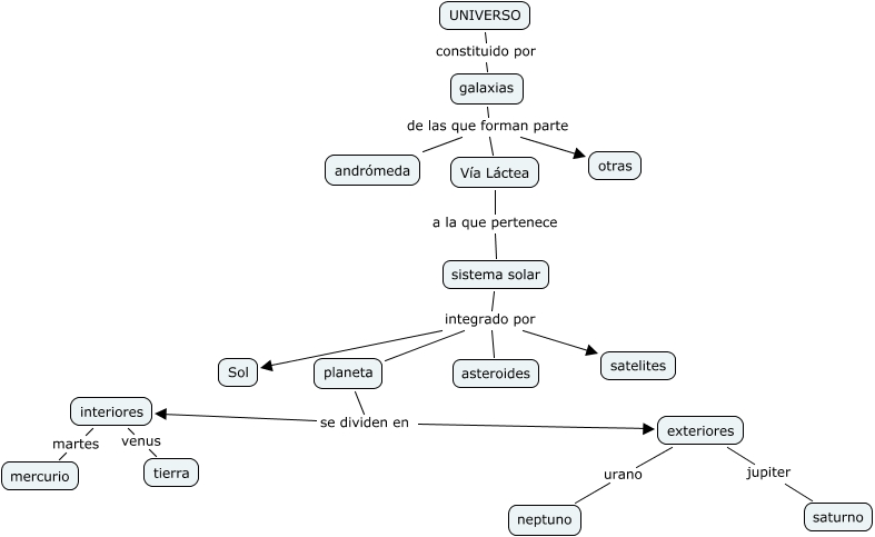
Este mapa conceptual tiene información relacionada a: ud1beatriz jordan de la torre, UNIVERSO constituido por galaxias, sistema solar integrado por planeta, interiores martes mercurio, galaxias de las que forman parte andrómeda, planeta se dividen en exteriores, sistema solar integrado por Sol, sistema solar integrado por satelites, galaxias de las que forman parte otras, interiores venus tierra, exteriores urano neptuno