Warning:
JavaScript is turned OFF. None of the links on this page will work until it is reactivated.
If you need help turning JavaScript On, click here.
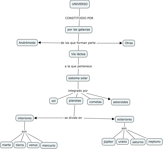
Este mapa conceptual tiene información relacionada a: celia, por las galaxias de las que forman parte Otras, planetas se divide en exteriores, exteriores son neptuno, planetas se divide en interiores, sistema solar integrado por sol, sistema solar integrado por asteroides, exteriores son urano, sistema solar integrado por cometas, interiores son venus, por las galaxias de las que forman parte Andrómeda