Warning:
JavaScript is turned OFF. None of the links on this page will work until it is reactivated.
If you need help turning JavaScript On, click here.
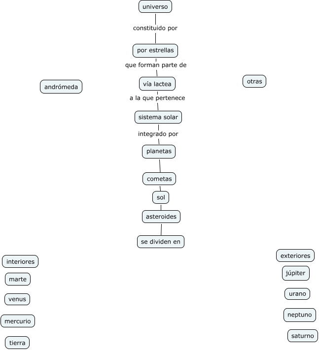
Este mapa conceptual tiene información relacionada a: angel, asteroides ???? se dividen en, por estrellas que forman parte de vía lactea, planetas ???? cometas, vía lactea a la que pertenece sistema solar, cometas ???? sol, sistema solar integrado por planetas, universo constituido por por estrellas, sol ???? asteroides