Warning:
JavaScript is turned OFF. None of the links on this page will work until it is reactivated.
If you need help turning JavaScript On, click here.
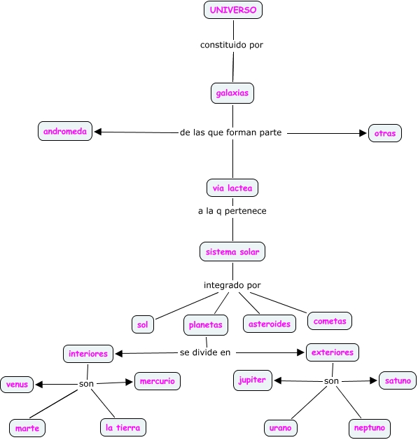
Este mapa conceptual tiene información relacionada a: ud 1 paula sanchez, interiores son venus, exteriores son neptuno, planetas se divide en exteriores, sistema solar integrado por asteroides, sistema solar integrado por planetas, UNIVERSO constituido por galaxias, interiores son marte, via lactea a la q pertenece sistema solar, galaxias de las que forman parte via lactea, sistema solar integrado por sol