Warning:
JavaScript is turned OFF. None of the links on this page will work until it is reactivated.
If you need help turning JavaScript On, click here.
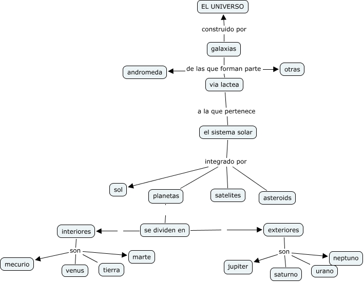
Este mapa conceptual tiene información relacionada a: UD1CARLOS BENITEZ, exteriores son neptuno, el sistema solar integrado por satelites, via lactea a la que pertenece el sistema solar, planetas se dividen en, interiores son venus, el sistema solar integrado por planetas, galaxias construido por EL UNIVERSO, se dividen en exteriores, el sistema solar integrado por asteroids, galaxias de las que forman parte andromeda