Warning:
JavaScript is turned OFF. None of the links on this page will work until it is reactivated.
If you need help turning JavaScript On, click here.
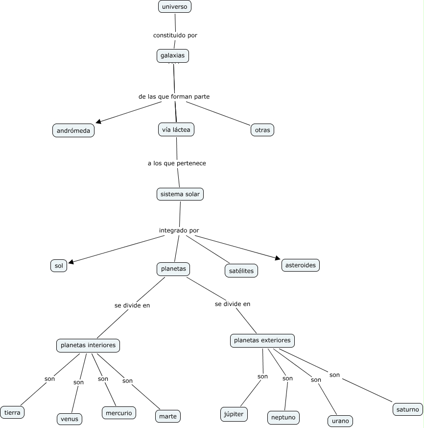
Este mapa conceptual tiene información relacionada a: ud1 francisco chaves, planetas exteriores son neptuno, planetas interiores son venus, sistema solar integrado por sol, planetas exteriores son urano, planetas interiores son mercurio, galaxias de las que forman parte vía láctea, galaxias de las que forman parte vía láctea, planetas se divide en planetas interiores, galaxias ???? ????, sistema solar integrado por satélites