Warning:
JavaScript is turned OFF. None of the links on this page will work until it is reactivated.
If you need help turning JavaScript On, click here.
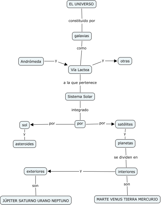
Este mapa conceptual tiene información relacionada a: UD1 ANDRES DE ARCOS, Vía Lactea y otras, Sistema Solar integrado por, interiores son MARTE VENUS TIERRA MERCURIO, exteriores son JÚPITER SATURNO URANO NEPTUNO, Andrómeda y Vía Lactea, satélites y planetas, interiores y exteriores, galaxias como Vía Lactea, EL UNIVERSO constituido por galaxias, Vía Lactea a la que pertenece Sistema Solar