Warning:
JavaScript is turned OFF. None of the links on this page will work until it is reactivated.
If you need help turning JavaScript On, click here.
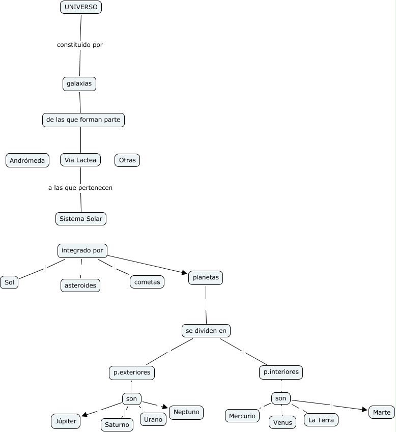
Este mapa conceptual tiene información relacionada a: Maria Suárez Salvado, planetas se dividen en, son La Terra, son Neptuno, integrado por Sol, son Venus, son Marte, integrado por asteroides, son Saturno, galaxias ???? Via Lactea, UNIVERSO constituido por galaxias