Warning:
JavaScript is turned OFF. None of the links on this page will work until it is reactivated.
If you need help turning JavaScript On, click here.
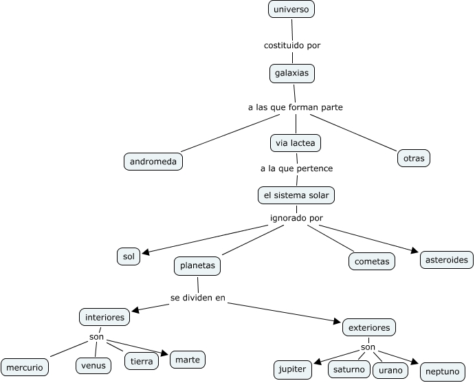
Este mapa conceptual tiene información relacionada a: el universo, interiores son venus, galaxias a las que forman parte otras, exteriores son neptuno, exteriores son jupiter, exteriores son saturno, interiores son marte, interiores son mercurio, el sistema solar ignorado por sol, el sistema solar ignorado por cometas, galaxias a las que forman parte via lactea