Warning:
JavaScript is turned OFF. None of the links on this page will work until it is reactivated.
If you need help turning JavaScript On, click here.
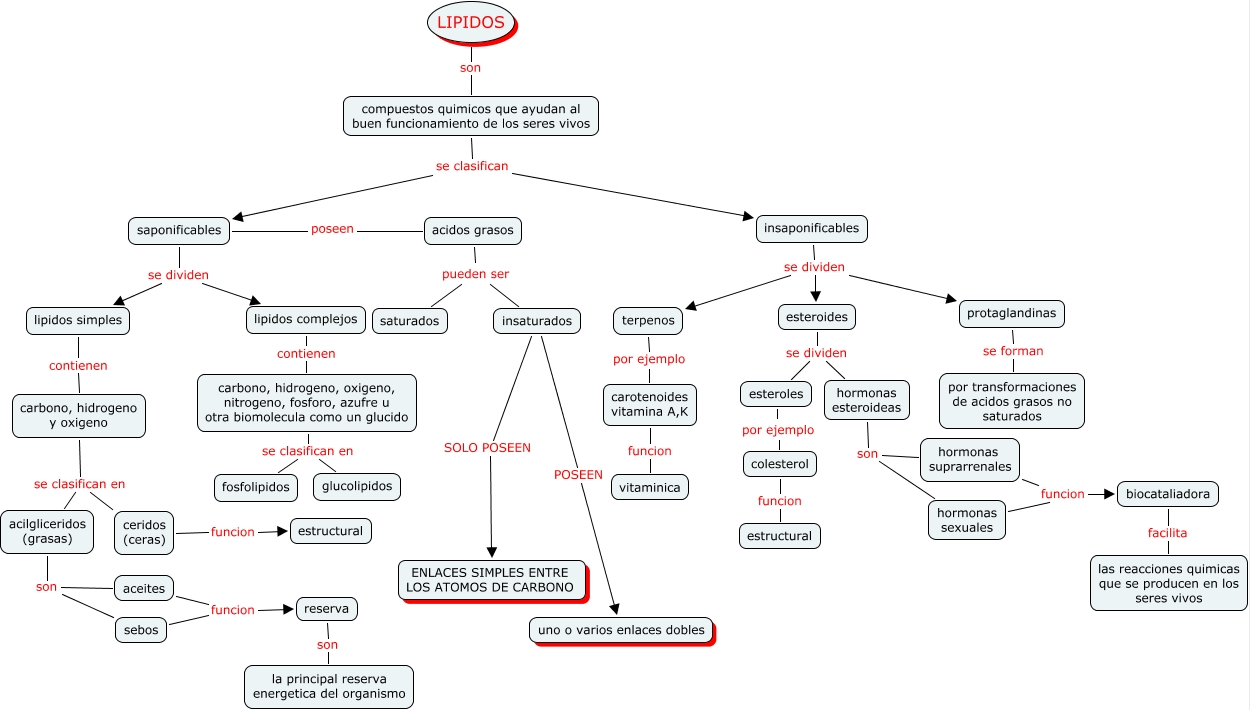
Este Cmap, tiene información relacionada con: lipidos, insaturados POSEEN uno o varios enlaces dobles, compuestos quimicos que ayudan al buen funcionamiento de los seres vivos se clasifican insaponificables, hormonas esteroideas son hormonas sexuales, sebos funcion reserva, insaturados SOLO POSEEN ENLACES SIMPLES ENTRE LOS ATOMOS DE CARBONO, acidos grasos pueden ser insaturados, acidos grasos pueden ser saturados, carbono, hidrogeno y oxigeno se clasifican en acilgliceridos (grasas), hormonas sexuales funcion biocataliadora, insaponificables se dividen protaglandinas, lipidos simples contienen carbono, hidrogeno y oxigeno, colesterol funcion estructural, carbono, hidrogeno, oxigeno, nitrogeno, fosforo, azufre u otra biomolecula como un glucido se clasifican en fosfolipidos, esteroides se dividen hormonas esteroideas, biocataliadora facilita las reacciones quimicas que se producen en los seres vivos, carbono, hidrogeno, oxigeno, nitrogeno, fosforo, azufre u otra biomolecula como un glucido se clasifican en glucolipidos, insaponificables se dividen terpenos, terpenos por ejemplo carotenoides vitamina A,K, hormonas esteroideas son hormonas suprarrenales, carotenoides vitamina A,K funcion vitaminica