Warning:
JavaScript is turned OFF. None of the links on this page will work until it is reactivated.
If you need help turning JavaScript On, click here.
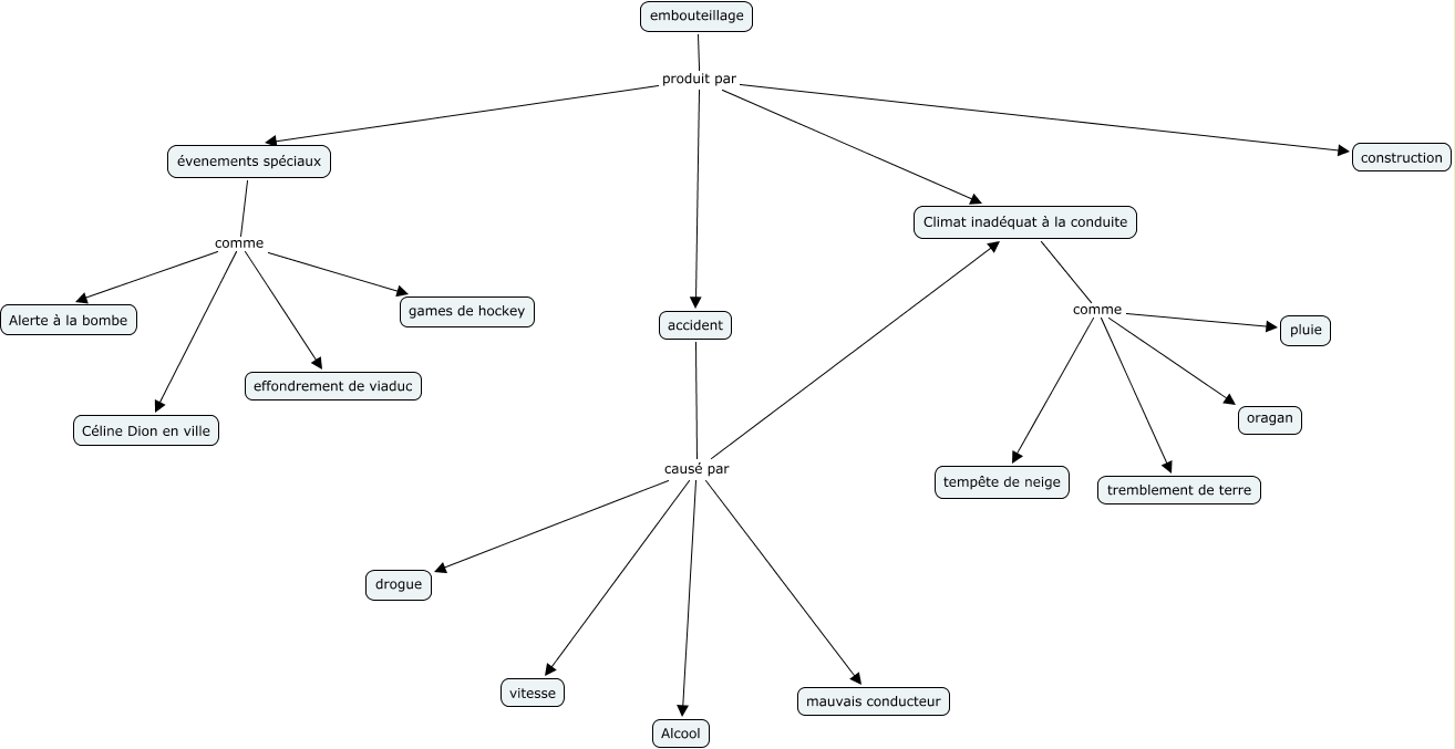
This Concept Map has information related to: Sans titre 6, accident causé par Climat inadéquat à la conduite, embouteillage produit par évenements spéciaux, Climat inadéquat à la conduite comme tempête de neige, Climat inadéquat à la conduite comme pluie, évenements spéciaux comme Alerte à la bombe, Climat inadéquat à la conduite comme oragan, évenements spéciaux comme effondrement de viaduc, accident causé par vitesse, embouteillage produit par construction, accident causé par drogue