Warning:
JavaScript is turned OFF. None of the links on this page will work until it is reactivated.
If you need help turning JavaScript On, click here.
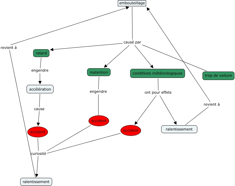
This Concept Map has information related to: embouteillage, trop de voiture causé par retard, embouteillage causé par conditions météorologiques, ralentissement revient à embouteillage, embouteillage causé par inatention, conditions météorologiques ont pour effets accident, accident curiosité ralentissement, retard engendre accélération, trop de voiture causé par conditions météorologiques, accélération cause accident, accident curiosité ralentissement