Warning:
JavaScript is turned OFF. None of the links on this page will work until it is reactivated.
If you need help turning JavaScript On, click here.
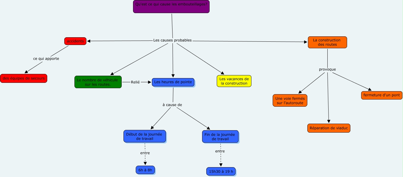
This Concept Map has information related to: carte conceptuelle 2, Qu'est ce qui cause les embouteillages? Les causes probables La construction des routes, Les heures de pointe à cause de Début de la journée de travail, Qu'est ce qui cause les embouteillages? Les causes probables Les vacances de la construction, Qu'est ce qui cause les embouteillages? Les causes probables Le nombre de véhicule sur les routes., La construction des routes provoque Une voie fermés sur l'autoroute, Début de la journée de travail entre 6h à 8h, La construction des routes provoque fermeture d'un pont, Les heures de pointe à cause de Fin de la journée de travail, Le nombre de véhicule sur les routes. Relié Les heures de pointe, La construction des routes provoque Réparation de viaduc