Warning:
JavaScript is turned OFF. None of the links on this page will work until it is reactivated.
If you need help turning JavaScript On, click here.
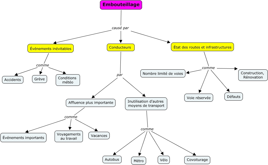
This Concept Map has information related to: p0866817 - embouteillage, Inutilisation d'autres moyens de transport comme Covoiturage, État des routes et infrastructures comme Voie réservée, Affluence plus importante comme Événements importants, Conducteurs par Inutilisation d'autres moyens de transport, Inutilisation d'autres moyens de transport comme Métro, Affluence plus importante comme Vacances, Affluence plus importante comme Voyagements au travail, Événements inévitables comme Accidents, Conducteurs par Affluence plus importante, Événements inévitables comme Grève